Gray Wolf Food Chain Diagram Biology Diagrams A wolf related food chains: Three level: sun -tree - elk - wolf. Four level" sun -grass - grasshopper - mouse - wolf . 2. Energy Pyramid - Explain that another way to show the food chain is through what is called an energy pyramid. Draw a four level pyramid on the board - include the sun with an arrow pointing to the first level. A food chain is a diagram that shows the linear transfer of energy between species. In other words, the food chain shows what eats what in a particular ecosystem. In other words, the food chain The food web is anther way of showing how energy is transmitted in the gray wolf's ecosystem. The arrows show where the energy is transmitted and consumed. The apex predator is on top of the food chain, which means that nothing eats it. The gray wolf is the apex predator in the food web and in its ecosystem. Trophic Pyramid.

Changes in a food chain can have ripple effects across the whole ecosystem and broader food web. For example, inland wolves often hunt deer which graze on grass and young shrubs. At least 12 species of scavengers have been observed utilizing wolf kills for a source of food. Wolf reintroduction in Yellowstone National Park has increased the Grass โ Rabbit โ Lynx โ Wolf; Food Chain Diagram. Trophic Levels. Trophic level refers to the sequential stages in a food chain, starting with producers at the bottom, followed by primary, secondary, and tertiary consumers. Every level in a food chain is known as a trophic level.
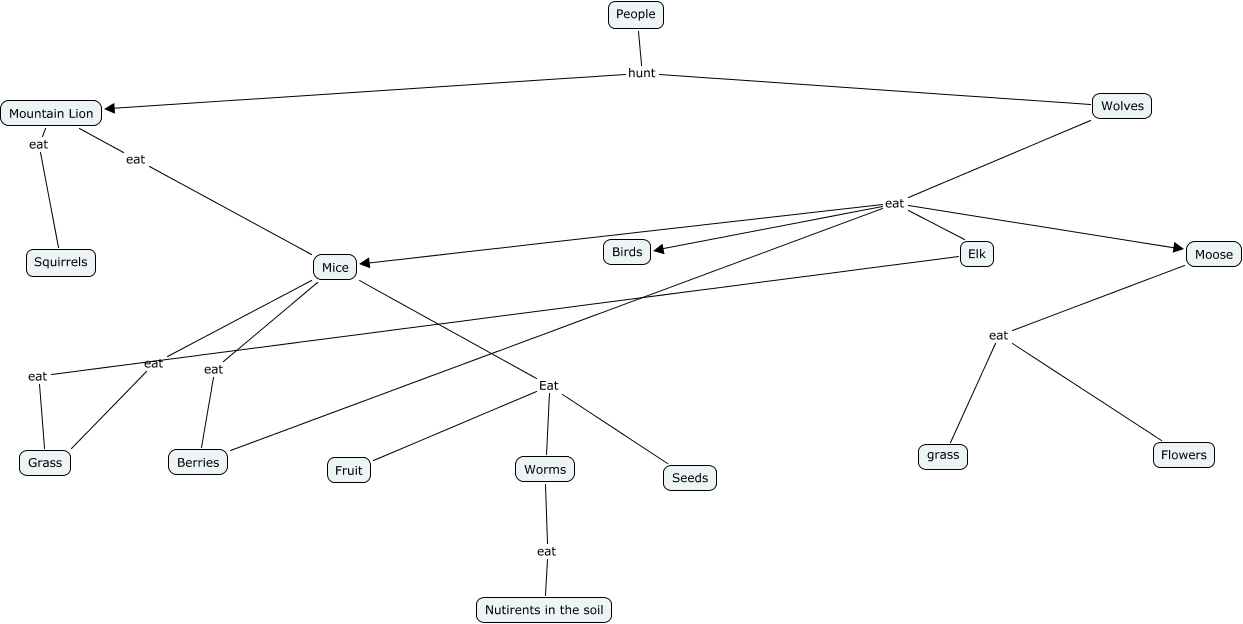
The Intriguing Food Chain of a Wolf: Nature's Apex Predator Biology Diagrams
A food chain in the tundra biome described with examples and a simple diagram. Physics. Why Does Water Expand When It Freezes; Gold Foil Experiment; For example, the Arctic wolf is the apex predator in the tundra biome feeding on snowy owls, a secondary consumer for this food chain. Similarly, the snow leopard is the apex predator in the While bears are omnivorous and primarily scavengers, they can influence the availability of food in an area, affecting wolf hunting success. Human Impact on the Food Chain. Human activities often disrupt natural food chains and the balance of ecosystems. The following factors illustrate how human intervention impacts wolves and their environments: Download scientific diagram | The terrestrial plant-ungulate-wolf food chain in boreal forest and Arctic region (open access pictures were generated from Google). Wolf is a major consumer of